Sustainable Management

Governance
Composition

The Board of Directors serves as LG CNS’s highest decision-making body, deliberating on key management issues and supervising business execution as well as directors’ performance of their duties in accordance with the Articles of Incorporation. LG CNS operates four committees within the Board: the Audit Committee, the Internal Transactions Committee, the Outside Director Nomination Committee, and the ESG Committee. To ensure transparency, all committees are chaired by Outside Directors. Furthermore, to reinforce the Board’s independence and strengthen its system of checks and balances, LG CNS has appointed a Non-Executive Director as Chair of the Board, supporting the company’s long-term and sustainable growth.

 

▶Management Information

Committee Operations
Audit Committee

The Audit Committee plays a pivotal role in strengthening internal controls by conducting accounting and operational audits, as well as audits of directors’ execution of duties. It also safeguards the independence of external auditors and oversees the pre-approval process for non-audit services. To ensure independence, the Committee is composed exclusively of Outside Directors. Led by a Chair with extensive accounting and financial expertise, the Committee continuously enhances its audit capabilities through regular training programs.

Internal Transactions Committee

The Internal Transactions Committee deliberates on inter-affiliate transactions that require Board approval in accordance with relevant laws and regulations. Its scope includes transactions with the largest shareholder and related parties under the Commercial Act, transactions subject to regulations on undue private benefits under the Fair Trade Act, and other internal transactions subject to Board approval. To strengthen internal controls and enhance transactional fairness and management transparency, the Committee is composed exclusively of Outside Directors.

Outside Director Nomination Committee

LG CNS has established and operates the Outside Director Nomination Committee to recommend candidates for Outside Directors in accordance with the Commercial Act and the Articles of Incorporation. To ensure fairness and independence in the nomination process and in the Committee’s operations, the Committee is composed of three Outside Directors and two Non-Executive Directors. This structure ensures that Outside Directors constitute a majority of the members, as required by the Committee’s regulations.

ESG Committee

LG CNS operates the ESG Committee, comprising the CEO and all Outside Directors, to systematically strengthen and advance ESG management. To ensure the Committee’s independence, it is chaired by an Outside Director. The Committee establishes ESG policies and strategies to enhance governance transparency, fulfill social responsibilities, and increase shareholder value. It regularly monitors mid- to long-term goals and performance, reviews overall ESG related matters, including material issues, and deliberates on and approves major agenda items.

● Chair ○ Member

PositionNameGenderAudit CommitteeInternal Transactions Committee

Independent Director Nomination
Committee

ESG Committee


Independent Director

(Board Chair)

Ho-Young LeeMale 
Executive DirectorShin-Gyoon HyunMale   
Inside DirectorKwang Ryun, SongMale   
Non-Executive DirectorBeom-Jong HaMale   
Independent DirectorIn-Moo LeeMale 
Independent DirectorSung-Joo LeeFemale
Independent DirectorHwan ChungMale 

* As of March 2026

Compliance Framework

To proactively prevent and systematically manage compliance risks, LG CNS has established and operates a Compliance Committee under the leadership of the CFO. The Committee comprises Risk Owners from each domain, key executives, business unit planning teams, and overseas subsidiaries. It convenes quarterly to develop risk prevention plans, review progress, and discuss major compliance-related issues. The Compliance Team supports the effective operation of the compliance program by formulating related policies, managing the Committee, and promoting awareness internally. In addition, Risk Owners lead the development, execution, and enhancement of risk prevention measures across critical areas such as anti-corruption, fair trade, HR and labor relations, investor relations (IR), subcontracting, safety, health and environment (SHE), and personal data protection.

Process

LG CNS’s compliance program is designed to embed the company’s philosophy of compliance management across all business operations and ensure it functions effectively in practice. The Compliance Officer, appointed by resolution of the Board of Directors, oversees the enterprise-wide compliance control system—including legal risk assessments, compliance training, and audits—in accordance with the authority and responsibilities defined in the Compliance Control Standards. The company also undergoes regular evaluations by external professional agencies to assess adherence to the Compliance Control Standards and the effectiveness of the control framework. The results of these evaluations are reported directly to the Board. The Compliance Management Regulations specify the compliance responsibilities and obligations of the company and its officers and employees. They also include the roles of Risk Owners for each risk management area and the composition and operational principles of the Compliance Committee. LG CNS maintains a continuous monitoring system based on risk profiles of identified legal risks and implements proactive, prevention-focused programs, including training, audits, and advisory services, to prevent risks from occurring in advance. In particular, Key Risks with high likelihood and potential impact are managed with particular focus.

Compliance Control System

LG CNS is strengthening its capabilities for the systematic assessment and management of key legal risks, including risk management in Investor Relations (IR), with the aim of establishing a more robust compliance control system. Specifically, the company is advancing enterprise-wide risk control by developing and refining risk profiles for major overseas subsidiaries. Furthermore, LG CNS is improving the effectiveness of compliance audits and strengthening employee training programs to establish a prevention-oriented compliance culture. Through these initiatives, the company aims to continuously secure advanced, integrated risk management capabilities.

Voluntary Compliance
Compliance Training

LG CNS regularly conducts a variety of compliance training programs to raise awareness of legal and regulatory obligations among all employees. In particular, regular training is provided for sales personnel who interact directly with customers and for expatriates. Fair trade training is offered to prevent collusion and to provide guidance on key considerations related to changes in laws and regulations. In addition, to foster a culture of fair transactions with partner companies and promote mutual growth, LG CNS provides parallel training on compliance requirements for business dealings. The company continues to advance its training framework to ensure that employees fully understand and apply relevant laws and regulations in practice. Regular compliance training is managed with specific completion rate targets and serves as a core mechanism for embedding a company-wide culture of compliance.

Domestic and International Legislative and Regulatory Monitoring

LG CNS continuously monitors domestic and international legislative and regulatory developments relevant to its business operations to proactively respond to the rapidly evolving business environment and global landscape. By analyzing the potential impact of major legal changes on the company and providing legislative trend reports to management, LG CNS supports strategic decision-making and strengthens its risk response capabilities.

Anti-Corruption Activities

LG CNS strictly adheres to the principles of Jeong-Do Management, ensuring that all employees perform their duties fairly and transparently in accordance with established standards. The company does not seek to acquire or maintain business through improper means such as bribery, but instead competes based on competence and integrity. On the first business day of each year, all employees reaffirm their understanding of and commitment to the company’s anti-corruption policy by signing a pledge to comply with domestic and international anti-corruption laws. This pledge includes commitments to prohibit improper solicitation, the offering of money or valuables, and corrupt acts through third parties. In response to the global trend of stricter anti-corruption regulations in major countries such as the United States, LG CNS incorporates guidelines for overseas operations into its anti-corruption regulations. Furthermore, the company implements enhanced pre-screening procedures when conducting international business, establishing a proactive response system to address global anti-corruption risks.

<Key Activities by Risk Management Area>

HR & Labor

Work environment monitoring, etc.

Investor Relations (IR)Prevention of unauthorized use of undisclosed material information, etc.
SubcontractingOnline training on collaboration risks
Provision and review of new project guidelines, etc.
Safety, Health, and Environment (SHE)Workplace and project safety inspections, etc.
Data PrivacyAudits of data processors, etc.
Spreading a Culture of Fair Trade

Business Process Improvement

  • Promptly incorporate revisions to the Fair Trade Act, review guidelines for the Subcontracting Act, and other regulatory changes into business processes and systems, and notify employees to prevent violations resulting from insufficient awareness of legal amendments.
  • Review and improve internal processes to ensure fair transactions with partner companies.

Online/Offline Training and Monitoring

  • Provide online and offline training to raise awareness of fair trade, focusing on collusion prevention, subcontracting compliance, and the latest regulatory trends.
  • Monitor potential violations of fair trade laws to proactively prevent and manage fair trade risks.

Operation of the Fair Trade Portal

  • Offer content such as “Introduction to Fair Trade,” “Reporting Competitor Contact,” “Requests for Technical Data,” and “Compliance Guidelines.”
  • Provide legal updates to help employees comply with fair trade regulations during business operations.

Cartel Prevention Pledge

  • Every January, all employees sign the “Cartel Prevention Pledge.”
  • Employees are strictly prohibited from contacting competitors, and in unavoidable cases must report such contact both before and after it occurs to prevent situations that could be suspected as collusion.
CEO Commitment

Dear LG CNS employees,

Thank you for faithfully carrying out your responsibilities in your respective roles, even under difficult conditions.

Last year, we completed our compliance management framework as a listed company.
We also reported the status of our compliance control system, which was reviewed by external experts, to the board of directors and the ESG committee.
To embed a voluntary culture of compliance, we have continued a wide range of inspections and training programs.
This year, we will take the next step.
We plan to obtain certification for our compliance management system under ISO 37301 to further advance our compliance framework.
I ask for your active participation and attention.

Compliance management is one of the most proactive ways to protect our clients’ valuable trust and to protect ourselves.
This matters even more in an increasingly uncertain business environment, where AI is accelerating, industrial structures are shifting, and exchange rate volatility has become routine.
As we pursue our three key priorities for 2026—securing AX and RX leadership, strengthening execution capabilities, and expanding our position in global markets—we must strictly comply with all applicable laws and regulations.
There must be zero tolerance for any illegal conduct.

In our work, we often face tension between “efficiency” and “principles.”
We also know that abandoning principles for short term convenience can expose us to serious risk.
Recent cases of personal data leaks and industrial accidents have reminded us that we are not immune.
If we let our guard down even slightly, we could face the same consequences.

Employees of LG CNS,

Please make sure you clearly understand and comply with all relevant laws and regulatory requirements as you carry out your work, so that you are not exposed to legal risk.
I also ask that you carry out continuous checks and preventive activities thoroughly.
And when difficulties arise in the process of following the law and our principles, let us work together to resolve them proactively.

January 14, 2026 President and CEO Hyun Shin-Gyoon
Systematic Crisis Management

LG CNS operates an enterprise-wide Crisis Management Committee in accordance with the Group’s crisis management policy. As the highest internal decision-making body for crisis management, the Committee establishes response policies, reviews sector-specific response systems, and deliberates on and approves the company’s overarching crisis management framework. To ensure efficient operation, the Committee is chaired by the Chief Risk Officer (CRO) and comprises key executives from Risk Owner organizations and convenes regular meetings.

Crisis Management Process

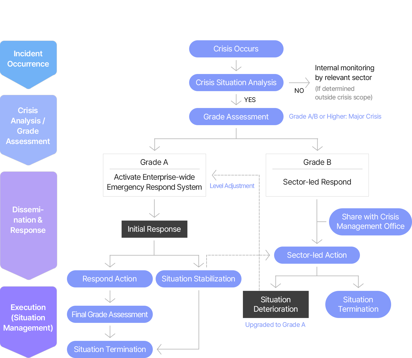
LG CNS operates an enterprise-wide crisis management process encompassing the full Plan-Do-Check-Act (PDCA) cycle, from prevention and response to recovery, based on the Group’s standard crisis management framework. Periodic simulation drills are conducted to ensure operational readiness and effectiveness. When a crisis occurs, the situation is immediately classified according to its severity. Depending on the scale, either an enterprise-wide or sector-specific response system is activated to implement phased actions, including initial response, situation stabilization, and stage adjustment, until the situation is fully resolved. This approach enables unified corporate messaging and rapid response at the enterprise level. It also clearly delineates roles among relevant organizations and promotes collaboration to minimize the risk of external escalation. After the crisis has been resolved, LG CNS conducts a root cause analysis and implements recurrence prevention measures to manage the process through to complete recovery. In parallel, continuous improvement initiatives based on lessons learned are also pursued.

Crisis Management Direction

LG CNS continuously updates and refines its crisis-level classification criteria and response procedures to effectively manage a wide range of risks, including those related to quality and information security. These standards are tailored to align with the company’s unique operational environment. Incidents with the potential to significantly impact business operations or corporate reputation are designated as Major Crises. To determine whether to activate the enterprise-wide crisis response system, LG CNS conducts a comprehensive assessment based on key risk factors, potential damage severity, stakeholder impact, and the likelihood of escalation. The company also regularly assesses the maturity of its crisis management system using the Group’s standard model maturity checklist. This framework is further reinforced through the operation of the Crisis Management Committee, enterprise-wide simulation drills, and ongoing employee awareness initiatives.

Preparedness Activities
Management of Core Crisis Factors

The Crisis Management Office under the CRO annually identifies Core Crisis Factors that could significantly impact business operations, based on Group standards. These factors are systematically managed through the LG Crisis Map. In addition, LG CNS annually updates its enterprise-wide crisis management regulations and manuals and shares them with employees to promote awareness and enhance organizational preparedness.

Operation of Crisis Management Information System (CMIS)

LG CNS implemented and operates an enterprise-wide Crisis Management Information System (CMIS) to enable rapid response and systematic management during crisis situations. CMIS serves as an integrated platform that promptly disseminates information to relevant departments, employees, and the Holding Company in accordance with predefined standards and procedures. It also facilitates centralized management and monitoring of response activities and outcomes.

<Crisis Management Information System
(CMIS) Dashboard Screen>

Execution of Enterprise-wide Crisis Response Simulation Drills

LG CNS conducts enterprise-wide crisis response simulation drills involving relevant organizations to strengthen its crisis response capabilities. Through these drills, the company continuously reviews its crisis response processes and internal communication systems. Upon completion, Lessons Learned are analyzed to identify areas for improvement and enhance the system’s effectiveness. Moving forward, LG CNS plans to continuously enhance employees’ crisis response capabilities through training based on realistic scenarios.

<On-site Enterprise-wide Crisis Response Simulation Drill>

Move to top